Venue Vista
A virtual tour app for a wedding venue
Overview
Project Background
Venue Vista is a personal UX design project I created to enhance my design thinking process and improve my UX design skills. The app enables users to virtually explore wedding venues and seamlessly book in-person visits online.
My Role
UI/UX Design
Timeline
4 weeks
Problem Statement
Many people planning weddings need a quick way to explore venues and assess their budgets without spending excessive time gathering multiple quotes.
Proposed Solution
My wedding venue app aims to provide users with an immersive experience to explore wedding venues and services. It will assist engaged couples by offering detailed virtual tours and comprehensive insights into wedding packages. Effectiveness will be measured by evaluating and comparing different package options.
User Research Discovery
My research identified three key user pain points:
- Virtual Exploration: Users can explore a variety of wedding venues through the app, complete with a voice-over feature for enhanced guidance.
- Comprehensive Information: The app enables users to compare different price packages and service plans, helping them make informed decisions.
- Online Booking: Users can easily book venue visits online and have the flexibility to cancel without needing to contact customer service.
User-Centered Design Process
Persona Creation
Hypothesis Statement:
If Annie utilizes the automatic virtual assistant with a voice-over feature for the wedding venue, she will be able to quickly access all the necessary information about the venue.
User Journey Map
Persona: Annie Turner
Goal: Explore wedding venues using the virtual tour app and schedule a visit.
Competitive Analysis Form:
Evaluate and compare the visiting experiences offered by competitor apps.
Key Areas:
General Information.
UX Evaluation
Rating: Needs Work, Okay, Good, Outstanding.
Competitive Audit Report
Competitive Audit Goals:
Evaluate and compare the visiting experience provided by competitors’ apps.
Key Competitors:
Direct Competitor: Country House Wedding – A company specializing in wedding venue planning and virtual tours for customers.
Indirect Competitor: Desert Vista – A provider of vacation rentals that also utilizes virtual tours for showcasing properties.
Competitors’ Products and Quality:
Country House Wedding:
- Style: Historic and English-themed.
- Product: Offers luxury wedding service packages with detailed price ranges for each venue. Customers can explore venues via virtual tours accessible on both desktop and mobile. The site also features an engaging blog with real wedding stories and advice.
- Limitations: Lacks accessibility features and is available only in English.
Desert Vista:
- Style: Luxury and high-end.
- Product: Specializes in vacation rental homes with virtual tours showcasing high-quality furnishings.
- Limitations: The website’s brand identity is forgettable, and navigation can be confusing.
Market Positioning:
- Country House Wedding: Markets itself as an English wedding advisor offering customizable all-in-one wedding packages. However, it caters exclusively to English-speaking customers and focuses solely on English-style venues.
- Desert Vista: Positions itself as a provider of luxury vacation rentals in Arizona. While its website UX requires improvement, the brand is known for friendly on-site service and immediate customer support, appealing to travelers interested in Arizona.
How Competitors Communicate Their Offerings:
- Country House Wedding: Promotes a variety of wedding packages with transparent pricing and virtual tours for each venue, emphasizing ease of planning for engaged couples.
- Desert Vista: Highlights its luxury rental homes and high-quality furnishings, offering virtual tours to prospective renters while emphasizing excellent customer service for vacationers.
Country House Wedding’s Strengths:
- A well-designed website with a mobile-friendly interface that’s easy to navigate.
- Comprehensive display of wedding packages, including pricing, directly on the page.
- Clear and professional explanation of service details.
- Strong brand identity characterized by cohesive colors, typefaces, and style.
Desert Vista’s Strengths:
- Well-established local rental brand.
- High-quality furnishings.
- Stunning outdoor areas showcased through virtual tours and an online gallery.
Country House Wedding’s Weaknesses:
- Limited to English language only.
- Lacks a voice-over feature.
- Does not allow users to switch or compare multiple wedding venues directly on the website.
Desert Vista’s Weaknesses:
- Needs stronger brand identity.
- Icons are inconsistent and confusing.
- Could benefit from unique typefaces, cohesive color palettes, and friendlier content.
Identified Gaps:
- Limited accessibility features across competitor products.
- User flows lack memorability and impact.
- Virtual tours provide minimal descriptive information.
Identified Opportunities:
- Implement a voice-over feature for enhanced virtual tours.
- Enable users to switch between or compare different wedding venues.
- Introduce a chatbot-style feature for customized wedding planning assistance.
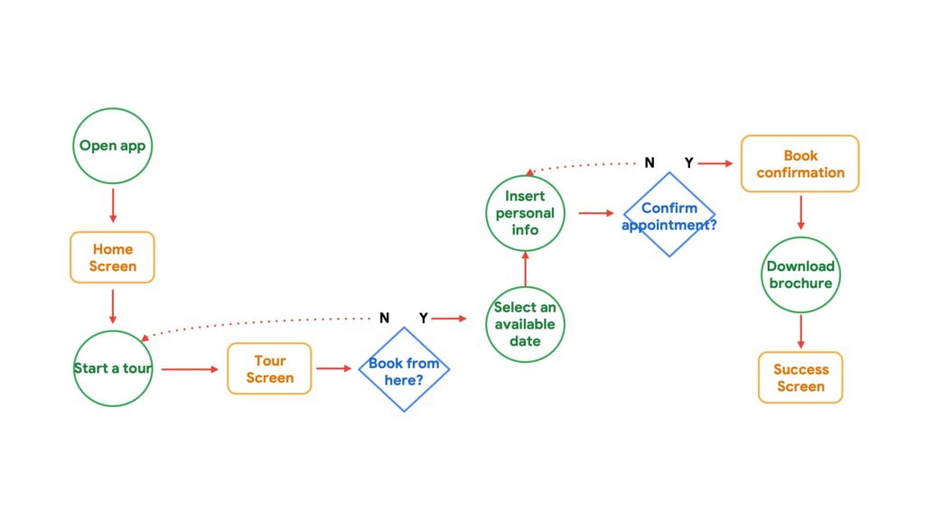
Sitemap (User Flow Diagram)
Storyboard - Big Picture
Scenario: A mobile app designed to simplify and streamline the process of exploring wedding venues.
Storyboard - Close up
Paper Wireframes
Digital Wireframes
Wireframes/ Lo-Fi Prototypes
Homepage
Virtual Tour
Plans and Booking
High-Fidelity Design
Accessibility Considerations
- Voiceover and autoplay features to assist users with limited tech literacy.
- High-contrast UI elements for better visibility.
- Dark mode for user comfort in low-light environments.
Takeaways
Compared to competitors, users typically need to call customer service to check wedding venue details or use desktop platforms to explore 3D tours. This app simplifies the process by allowing users to view quotes for different seasons and explore virtual tours conveniently on their mobile devices. Through this project, I gained deeper insights into UX research, learned to balance UI design elements effectively, and prioritized accessibility throughout the design process.
Next Steps
- Integrate VR glasses functionality, enabling users to contact customer service directly from the app while virtually exploring venues from home.
- Allow users to download brochures for all wedding venues, offering seamless access to price packages and service plans without requiring phone calls.
Let's Connect
Whether you want to discuss new ideas, collaborate, or have a project for me, feel free to reach out—I’d be happy to help!
