PetCare
Smart Care App for Pets
Overview
Project Background
Pet owners see their pets as family and want to ensure their health and happiness, but busy lifestyles can make consistent care challenging. Research shows that pet ownership benefits mental and physical health, emphasizing the importance of strong bonds. To support this, we developed the PetCare app, allowing owners to monitor their pets’ vitals, receive tailored care advice, and encourage meaningful interactions—all aimed at enhancing pet well-being and owner peace of mind.
My Role
UX Researcher & UI/UX Design
Timeline
10 weeks
Problem Statement
Many pet owners think of their pets as important members of their family. They often worry about their pets and want reassurance that they’re healthy and happy throughout the day. Modern urban living and busy schedules, however, create challenges for pet owners who can’t always be there for their pets as much as they’d like. Furthermore, research has shown that having a pet can have a positive impact on a person’s mental and physical health.
Proposed Solution
To address these needs, we designed PetCare—a mobile app and smart collar combination to give pet owners peace of mind. The app allows users to keep track of their pet’s vitals, encourages interactive engagement, and provides tailored pet care advice based on collected data. This approach aims to enhance the bond between owners and pets and maximize the health benefits of these interactions.
Discovery
Our research was conducted in three key areas:
1. Reviewing academic studies on the benefits of human-animal interaction
2. Conducting a competitive analysis of existing pet care apps
3. Interviewing pet owners, including busy professionals and students who are away from their pets for extended hours
Key Findings
● Activities involving physical movement (like walking or playing) and physical contact (such as petting) proved to have the greatest benefits for owners
● Many owners experienced anxiety about leaving their pets alone for long periods
● Owners were often uncertain about appropriate activity levels for their pet’s breed and age
● In households with multiple caregivers, owners frequently felt confusion over who would handle certain pet care responsibilities
User-Centered Design Process
User Research
Key insights from our user interviews and survey findings include:
‣ Pet owners enjoy staying updated on their pets’ activities and health status.
‣ Although busy, many owners still prioritize time for bonding and play with their pets.
‣ New pet owners often lack experience in pet care and may occasionally forget essential tasks like feeding.
User Research and Persona Creation
The persona profiles were developed based on insights from our interviews and survey findings:
‣ Pet owners enjoy staying updated on their pets’ activities and health status.
‣ Although busy, many owners still prioritize time for bonding and play with their pets.
‣ New pet owners often lack experience in pet care and may occasionally forget essential tasks like feeding.
Based on these findings, we create three persona who are our target users:



Sketches
Our sketches prioritized interactive features and real-time notifications directly from the collar. Based on our research findings, we outlined the following key features for the app:
1. Health Status Tracking:
Real-time health and activity updates to ease owner concerns when away from their pets.
2. Personalized Recommendations:
Tailored suggestions for activity levels and feeding routines based on the pet’s breed and age, helping owners stay informed about best practices.
3. Caretaker Collaboration:
Shared task tracking to minimize confusion in households with multiple caregivers, ensuring streamlined pet care management.
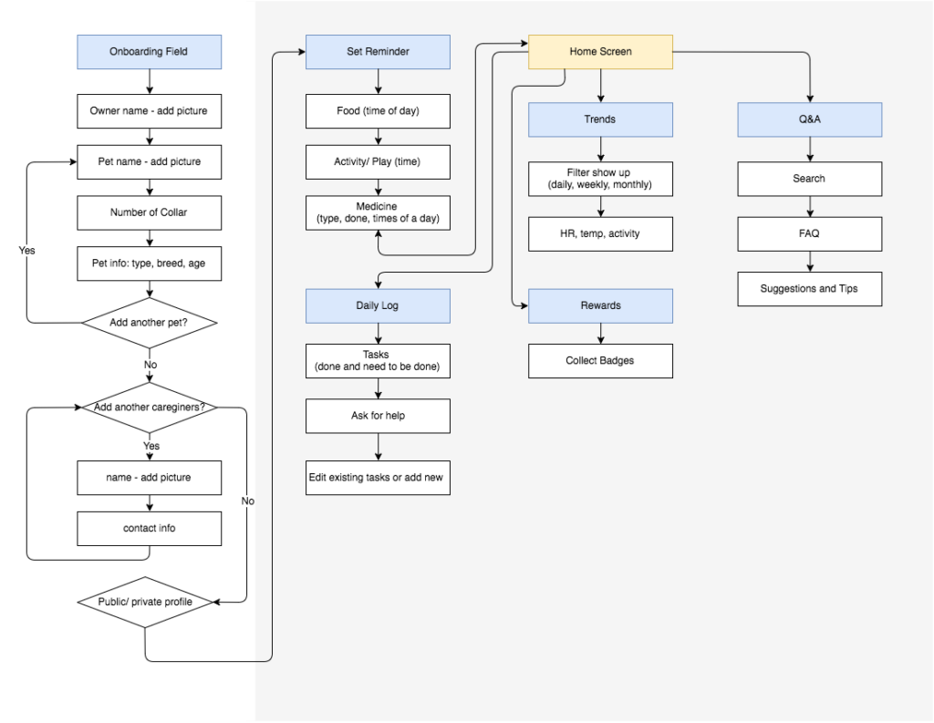
Sitemap (User Flow Diagram)
After creating the sitemap, we conducted user testing with a paper prototype and 8 participants.
The original sitemap included six main features: signup, set reminder, daily log, trends (activity), rewards, and Q&A.
Following user testing, we identified daily log as a key feature that needed additional functionality. Additionally, some features, like signup and trends, were found to be overly complex, so we simplified them when developing the low-fidelity wireframe.
Wireframes/ Lo-Fi Prototypes
High Fidelity (Hi-Fi) Prototypes
Conclusion:
I adopted a “test early and often” approach, beginning with a low-fidelity paper prototype that allowed for easy user testing and iteration. Initial testing revealed that some feature wording was unclear, and a social feature intended to encourage owner-pet interactions was met with resistance. Based on this feedback, I clarified language and replaced the Social feature with a Rewards system, where users earn badges for reaching daily activity goals, ultimately leading to discounts on pet care products. Next, I developed a higher-fidelity interactive prototype in Figma, incorporating user feedback through help text and improved data visualization to further refine the design, as demonstrated in the Hi-Fi Prototypes above.
Let's Connect
Whether you want to discuss new ideas, collaborate, or have a project for me, feel free to reach out—I’d be happy to help!
